广播电视设备进网许可证费用多少
广播电视设备进网许可证费用多少
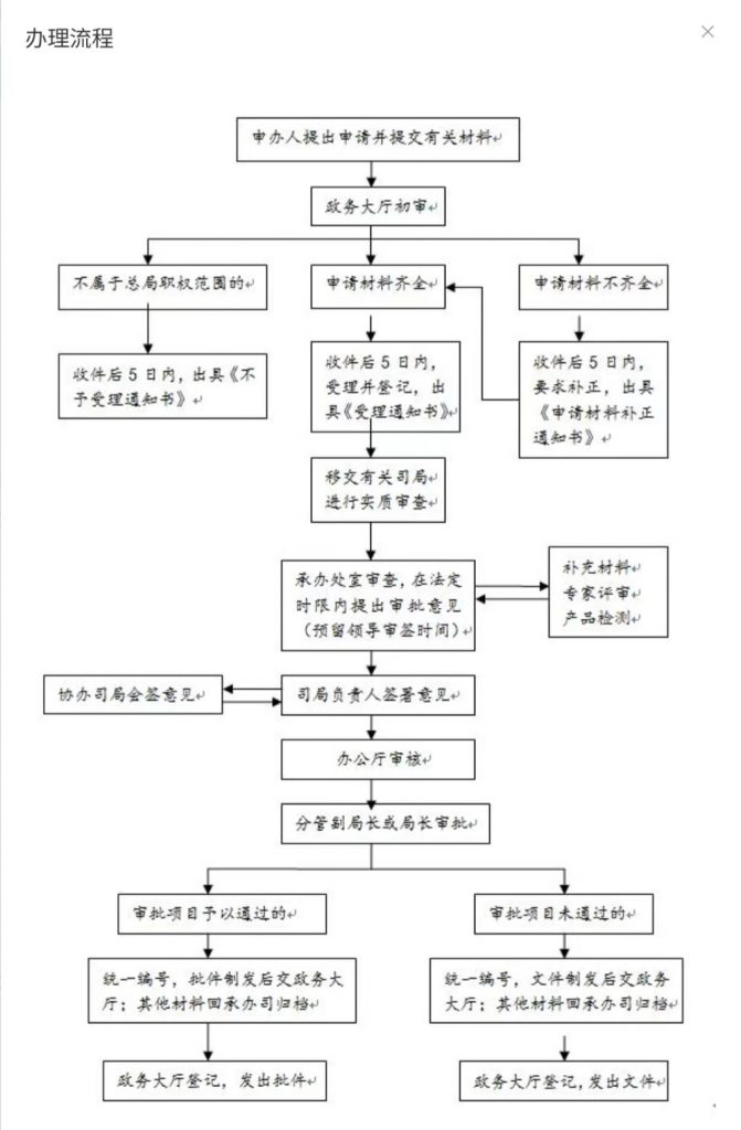
有一些企业生产的设备属于广播电视设备,对于这类设备如果接入公网也是需要做进网许可证的。那么很多企业关心的是这种设备的进网费用是多少呢,知倍客告知企业不收费,广播电视设备进网许可证全程是免费的。进网的相关流程如下

1、线上申请入口:国家广播电视总局——政务服务平台——设备入网认定。 2、线下窗口接收:国家广播电视总局政务大厅(国家广播电视总局办公大楼东翼一楼办公区)。 3、信函接收:国家广播电视总局政务大厅,地址:北京市西城区复兴门外大街2号。
对于企业关于进网的一些问题在这里也大家做了一些解答。知倍客希望对企业有一些帮助。进网周期一般在40个工作日左右。
1.我公司营业执照、组织机构代码证、税务登记证已三证合一,在网上平台上传资质时,“营业执照”、“组织机构代码证”处应如何上传?
答:已三证合一的企业,在上传资质时,“营业执照”、“组织机构代码证”处都应上传三证合一后证书的扫描件。
2.申请书“产品信息——产品基本信息——原认定产品型号”和“原入网认定证书编号”是否需要填写?
答:已获得过入网认定证书的申请企业,再次申请相同型号产品入网认定的,应填写这两项;申请不同型号产品入网认定的,如原申请型号为GYTS-12B1(12芯及以下),现申请产品型号为GYTS-12B1,则无需填写这两项。
3.产品的技术资料应包括哪些内容?
答:产品的技术资料应包括产品使用说明书、功能介绍、性能指标、原理框图及设备外观照片、产品的技术标准及企业标准和相关国家标准或行业标准区别的说明等。对于CAS/SMS产品技术资料除须以上内容外,还须有系统架构图、设计原理、主要界面、与监管平台接口功能实现方式等。另外,CAS产品技术资料还须以结构图形式,说明整个智能卡COS产品的框架结构,包括智能卡COS产品的各子系统的构成、功能和实现原理,并附以详细的文字说明;对于软件产品,还应提交相应产品的知识产权声明。
4.申请书“产品信息——产品基本信息——企业标准备案单位”是否需要填写?
答:只有申请监测监管类产品入网认定的企业需填写此项。
5.申请入网认定的产品名称和型号有何要求?
答:产品名称参照“广播电视设备器材入网认定服务平台——入网认定公告”中有关产品名称填写,或咨询受理中心;产品型号企业自定,但自定型号不能违反相关产品标准和型号的管理规定。
6.申请书“企业基本情况——商标注册登记号或受理号”如何填写?
答:注册商标的核定使用范围应包含所申请入网产品。 如填写多个“商标注册登记号或受理号”,应提供对应的所有商标证书复印件,作为申请资料一并提交受理中心。
7.申请多个产品入网认定,申请书“产品信息”页应如何填写?
答:一份“产品信息”页只能填写一个产品信息,如申请多个产品请复印本页分别填写,并注明产品序号。
8.申请书申请单位法定代表人签字是否可以代签?
答:不可以,须法人亲笔手签。
9.申请书“申请单位法定代表人(签名)——日期”与申请书封面“申请日期”必须一致吗?
答:不一定,根据实际情况填写。
10.入网认定申请书必须用中文填写?外文的文件资料,应具有中文对照文字吗?
答:入网认定申请书一律用中文填写。外文的文件资料,必须具有中文对照文字。




